Tilstander for Avsender
Tilstander for Sikker digital postforsendelse hos Avsender
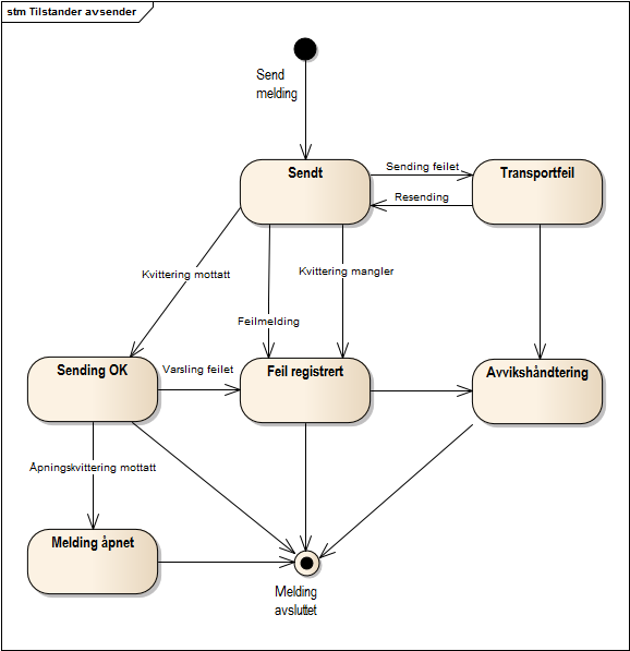
Under er en beskrivelse av tilstanden for en forsendelse sett fra Avsender. Målsetningen med tilstandsdiagrammet er å gi Avsendere en forståelse av hvilke prosesser og rutiner som bør etableres ved integrasjon mot Sikker digital post.

Tilstander
| Tilstand | Beskrivelse | Lenker |
|---|---|---|
| Start | Avsender må klargjøre posten før sending i henhold til ekspederingsprosessen. | ekspedere post |
| Sendt | Avsender har sendt meldingen vellykket til Meldingsformidler. Meldingsformidler har nå ansvar for å få levert meldingen til Postkassen. | |
| Transportfeil | Avsender får transportfeil ved sending av digital post til Meldingsformidler. Posten vil ikke blir tilgjengeliggjort og Avsender er ansvarlig for å resende posten | ebMS/meldingsutveksling |
| Sending OK | Avsender har mottatt en Leveranse kvittering fra Postkasseleverandør som garanterer for at posten vil tilgjengeliggjøres og at Innbygger vil bli varslet | Leveransekvittering |
| Melding åpnet | Avsender har i den digital postforsendelsen påkrevd at Innbygger skal sende en åpningskvittering. Innbygger har akseptert at kvittering skal sendes tilbake og nå åpnet posten. | Åpningskvittering |
| Feil registrert | Avsender mottar en Feilmelding fra Postkasseleverandør. Feilen må avvikshåndteres og skal ikke resendes. | Feilmelding , Avvikshåndtering |
| Avvikshåndtering | Feilmeldingen mottatt har informasjon om feilen må rettes av Avsender eller Sentralforvalter. Feil rapporteres som avtalt i bruksvilkår for Sikker digital post | samarbeidsportalen , Feilmelding |
| Melding avsluttet | Avsender avslutter meldingen enten ved at den er sendt vellykket eller ved at en feil er avvikshåndtert og eventuell ny post sendt |
Overganger
| Overganger | Beskrivelse | Lenker |
|---|---|---|
| Send melding | Avsender sender Digital post til Meldingsformidler | Transport, Prosessbeskrivelse, DigitalPostmelding |
| Sending feilet | Avsender får ikke en vellykket transport kvittering fra meldingsformidler | ebMS |
| Resending | Avsender har håndtert transportfeilen enten ved å rette feil i eget system eller igjennom dialog med Sentralforvalter | samarbeidsportalen |
| Kvittering mottatt | Avsender mottar en Leveransekvittering fra postkasseleverandør | Leveransekvittering |
| Feilmelding | Avsender mottar en Feilmelding fra Postkasseleverandør | Feilmelding |
| Kvittering mangler | Avsender skal få en Leveransekvittering fra Postkasseleverandør. Når dette ikke mottas må Avsender forvente at det har oppstått en feil. | Avvikshåndtering |
| Varsling feilet | Avsender mottar en Varslingfeilet kvittering fra Postkasseleverandør. Varslinger til Innbygger er dermed ikke utført som avtalt og må feilhåndteres | VarslingfeiletKvittering |
| Åpningskvittering | Avsender mottar en Åpningskvittering. Innbygger har åpnet posten. | Åpningskvittering |